上星期,待在加拿大整整5天都在驗貨,因為是第一批由廈門OEM廠商送到加拿大,所以美國方面特別要求SQE小組掌握品質狀態..因為,還有一批同PN的貨也快到芝加哥.美國方面希望不要有任何差錯!
該 廠並非由我直接管轄,所以我都是在電話會議中瞭解一般的組裝與品質狀況.在我收到的訊息中,除了該廠採購件無法符合排程要求,其他方面大致上還沒有出現問 題,尤其是此產品的主要零件種類不多,相當複雜度與出問題的機率應該相對比較少(結果5天下來的不良率證明我判斷錯誤)..
5天將重點產 品全部掃過後(原本只打算用double sampling或105e 條件III加嚴方式抽樣,無奈一開始第一天抽樣就發現缺料與破裂的不良問題),總不良率為4.5%,將此數據告訴OEM廠的QC主管,我很生氣也很難過的 收到對方的解釋,不外乎就是:(1)出廠前已經採用零缺陷的抽樣條件,(2)就算抽樣也不能確保一定不會有問題...等.全檢後,看到對方主管的回覆,我 只淡淡的回了:與其事後解釋一堆,不如事前就將事情作好..拿薪水,就是要幫忙老闆分憂解勞,否則, 養一堆主管是要幹什麼用的
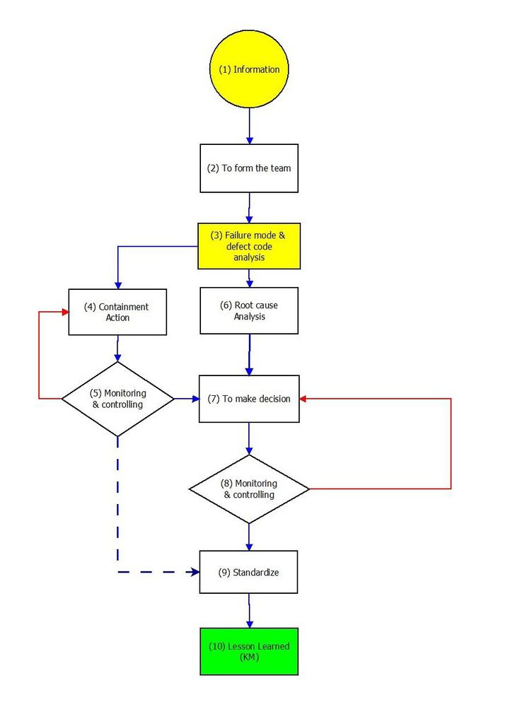
其實,對方的回答不會讓我意外, 我也不打算再深究,只不過,我會要求該廠:
針對Missing parts
1. 清楚掌握發生原因
1.1已經有規範的作業模式下,為何會有近1.5%的missing part?
(1) 老問題 ,ISO 6.2.2
(2) 現場組裝流程,零組件的取得與排列方式是否有防呆效果
1.2經過我全檢後,有那些的缺點是目前未納入檢驗的項目?
1.3 因為可供追溯的資訊有限,無法精確掌握到missing parts的相對operator是那位,此點會再討論如何補強.但,我的重點是擺在1.1 & 1.2
2.瞭解逃脫原因
2.1 該廠QC檢驗的項目與我檢出的不良模式是否有包含?(此點,應該一開始就已經要釐清,是屬於專案管理的品質規劃階段,但,我還是要求相關人員再次確認)
2.2 該廠QC抽樣的方式是隨機?還是有固定模式?
(待續)
該 廠並非由我直接管轄,所以我都是在電話會議中瞭解一般的組裝與品質狀況.在我收到的訊息中,除了該廠採購件無法符合排程要求,其他方面大致上還沒有出現問 題,尤其是此產品的主要零件種類不多,相當複雜度與出問題的機率應該相對比較少(結果5天下來的不良率證明我判斷錯誤)..
5天將重點產 品全部掃過後(原本只打算用double sampling或105e 條件III加嚴方式抽樣,無奈一開始第一天抽樣就發現缺料與破裂的不良問題),總不良率為4.5%,將此數據告訴OEM廠的QC主管,我很生氣也很難過的 收到對方的解釋,不外乎就是:(1)出廠前已經採用零缺陷的抽樣條件,(2)就算抽樣也不能確保一定不會有問題...等.全檢後,看到對方主管的回覆,我 只淡淡的回了:與其事後解釋一堆,不如事前就將事情作好..拿薪水,就是要幫忙老闆分憂解勞,否則, 養一堆主管是要幹什麼用的
其實,對方的回答不會讓我意外, 我也不打算再深究,只不過,我會要求該廠:
針對Missing parts
1. 清楚掌握發生原因
1.1已經有規範的作業模式下,為何會有近1.5%的missing part?
(1) 老問題 ,ISO 6.2.2
(2) 現場組裝流程,零組件的取得與排列方式是否有防呆效果
1.2經過我全檢後,有那些的缺點是目前未納入檢驗的項目?
1.3 因為可供追溯的資訊有限,無法精確掌握到missing parts的相對operator是那位,此點會再討論如何補強.但,我的重點是擺在1.1 & 1.2
2.瞭解逃脫原因
2.1 該廠QC檢驗的項目與我檢出的不良模式是否有包含?(此點,應該一開始就已經要釐清,是屬於專案管理的品質規劃階段,但,我還是要求相關人員再次確認)
2.2 該廠QC抽樣的方式是隨機?還是有固定模式?
(待續)
今天與廈門工程師討論一件cycle test fail的問題,描述如下:
今天拜訪SH一家供應商,討論的品質議題是:變形活性碳棒,在某一批次的產品中被加拿大同事發現約40根不良品,對照以往的歷史記錄, 並未有如此高的不良數量(率).
幾年前我稽核一家供應商,該廠的品質手冊開宗明義便說:本公司不適用7.5.2條文,因為他們公司都採用QC方式來檢驗與確保品質的.我告訴該廠的QA經理(以下簡稱張經理),如果只採用7.5.1而忽略7.5.2,那麼最容易預見的後果便是:
